Appendix C: Network Processing Events
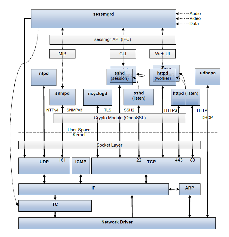
This section lists the processes running (or that could run) on a Makito X Series device* that are capable of processing data received on the network interfaces. For each process listed, there is a short description of the process function. All user space processes described below run with super user (root) privileges with the exception of the sshd CLI session handling process. Refer to the following figure for user space vs. kernel processes.
* Applies to the operation of an encoder or decoder in its hardened state.
Process | Description |
|---|---|
ARP | Address Resolution Protocol. |
ICMP | Internet Control Message Protocol. |
IP | Internet Protocol. |
lighttpd | HTTP server for access to the Web Interface. Unprotected HTTP requests (port 80) are redirected to HTTPS (HTTP/TLS port 443). Two worker processes assist the listening process to handle Web Interface requests. |
ntp | Network Time Protocol client used once at system startup to get the initial date and time on NTPv4. |
nsyslogd | Sends audit messages to a remote syslog server on TLS. |
sessmgrd | Daemon in charge of streaming audio/video streams on the network. May set up Traffic Control filter and class to shape outgoing streams. |
snmpd | SNMP agent supporting the Management Information Base (MIB) interface over SNMPv3 on port 161. |
sshd | Provides remote ssh CLI access on port 22. Two more processes are spawned to handle each connected session. One handles the SSH connection while the other, running with the authenticated user's privileges, handles the CLI commands. |
TC | Traffic Control setup and used by sessmgrd to shape outgoing audio/video streams. |
TCP | Transmission Control Protocol. Used for management interfaces (CLI, Web Interface, Audit). |
udhcpc | DHCP client used to obtain the IP address dynamically when system is not configured with a static IP address |
UDP | User Datagram Protocol. |

Networking processes of the Makito X in its hardened state